Yalın muhasebe, Yalın üretimi esas alan bir muhasebe sistemidir. Yalın muhasebe, geleneksel muhasebe yaklaşımından farklı, yeni bir muhasebe yaklaşımı olup, yalın düşünceyi esas almaktadır. Yalın bir organizasyonda sadece üretim faaliyetler değil, işletmedeki bütün faaliyetler yalınlaşmalıdır. İşletmelerin rekabet avantajı sağlamasına yönelik yalın muhasebenin işletmede geliştirilebilmesi ve yerleştirilebilmesi için işletmedeki üretim sisteminin ve işletme faaliyetlerinin yalınlaştırılması gerekmektedir.
Yalın muhasebe, Değer Akışın ölçümüne ve muhasebe kontrolüne yalın düşünceyi uygulayan bir disiplindir. Yalın muhasebe, yalın şirketin finansal performansını yönetmede ve ölçmede bir “yalın sistemler görüşü”ne dayanan bir yaklaşımı bünyesinde bulundurur.
Müşteri için değer yaratan yönetimsel sistemin bir parçasıdır. Yalın muhasebe kavramı Yalın Üretim çabalarını destekleyici bilgileri üretmeyi amaçlayan bir muhasebe yaklaşımıdır.
Yalın muhasebe aynı zamanda stratejik karar verme için önemli bir araçtır. Yalın muhasebe göreli olarak yalın yönetim felsefesi geliştirildikten sonra ortaya çıkan yeni bir tekniktir. Yalın yönetim uygulamaya çalışan firmaların, geleneksel muhasebeyi çevreleyen israf ve hataları yok etmek için yalın muhasebeyi uygulamaya ihtiyacı vardır. Yalın muhasebe, yalın üretim ve yalın düşünceyi desteklemek için işletmenin muhasebe, kontrol, ölçme ve yönetim süreçlerinde gerekli değişiklikler için kullanılan genel terimdir. Bu açıdan bakıldığında yalın muhasebe ilkeleri, geleneksel muhasebe ilkelerinden farklılaşmaktadır.
Geleneksel Muhasebe ile Yalın Muhasebesinin Karşılaştırılması
Yalın muhasebe ile geleneksel muhasebe arasında bir çok önemli fark bulunmaktadır. Bunlar:
Bu farklılıklardan birisi, yalın bir organizasyonun fonksiyonlar yerine değer akışları ile yönetilmesidir. Yalın organizasyonda süreç, çekme esasına dayanır ve bunun bir gereği olarak müşteri istek ve ihtiyaçları tahmin edilir. Bundan sonra itme esası uygulanarak mamul/ürün müşterinin istediği yer ve zamanda bulundurulur. Ancak geleneksel üretim çevresinde mamul üretimi yapılan tahmin esas alınarak toplu olarak gerçekleştirilir. Sonrasında da yüksek stok seviyelerine ulaşılır. Geleneksel muhasebe, yüksek düzeyde stoklamayı esas aldığından birim başına maliyetin artmasına neden olur.
Geleneksel ve değer akış çevresi arasındaki diğer önemli fark ise, karar vericiler tarafından kullanılan raporların yeniden değerlendirilmesi ile ilgilidir. Bölümsel gider raporları, geleneksel muhasebede fonksiyonel yöneticiler tarafından kullanılır. Bu raporlarda bölümler itibariyle ortaya çıkan giderler yer almaktadır. Ancak yalın muhasebede raporlar, değer akış yöneticileri tarafından kullanılır. Bu raporlarda yer alan bilgiler ile maliyet kontrolü ve karar verme işlemleri gerçekleştirilir.
Yalın muhasebenin temel felsefesi, hedef maliyetlemedir. Hedef maliyetleme esas alınarak mamul maliyetlemesi gerçekleştirilir. Hedef maliyetleme, mamul maliyetinin ve brüt kar marjının yönetimini esas alan bir yaklaşımdır. (Hedef maliyet = Piyasa fiyatı – Tahmin edilen brüt kar marjı). Geleneksel muhasebede ise mamul maliyeti, satış fiyatından arzulanan kar marjının çıkarılması ile hesaplanır. Diğer bir ifadeyle bu iki maliyetleme yöntemi arasındaki fark, hedef maliyetlemenin maliyetler üzerine, geleneksel muhasebenin ise satış fiyatı üzerine odaklanmasıdır.
Yalın muhasebede maliyetler, değer akışları itibariyle hesaplanır. Bundan dolayı birim mamul maliyeti hesaplanmaz. Geleneksel gelir tablosu, satışların maliyeti, genel üretim giderleri ve üretim sapmalarını gösterir. Değer akışını esas alan gelir tablosunda ise malzeme maliyetleri, işçilik maliyetleri, teçhizat maliyetleri ve tesis maliyetleri vurgulanmaktadır. Tablo 1, geleneksel gelir tablosu ile değer akış gelir tablosu arasındaki
sunum farkını göstermektedir.

Tablo 1. Geleneksel ve Değer Akış Tabanlı Gelir Tablosu Arasındaki Fark (Haskin, 2010:93.)
Yalın üretimi uygularken çoğu geleneksel muhasebe raporları artık karar verme için yararlı bilgiler içermemektedir. Üretim sürecinin her bir unsuru tamamen değiştiğinden muhasebe fonksiyonunun da değişmesi gerektiği ortaya çıkmıştır. Finans fonksiyonundaki değişim sürecinin ilk aşaması geleneksel muhasebenin kitle üretim için bulguları olan yedi düşüncenin tanınmasıdır. Tablo 2 bu düşünceleri özetlemektedir ve karşılığındaki yalın ilkeyi içermektedir.

Tablo 2. Geleneksel Muhasebe ve Yalın İlke Düşüncesi. (Kennedy, Brewer, 2006: 68)
Geleneksel maliyet muhasebesi, faaliyet tabanlı muhasebe ve yalın maliyet muhasebesinin kısaca karşılaştırılması aşağıdaki tablo 3'te gösterilmiştir. Buradan da anlaşılabileceği gibi yalın üretim sisteminin uygulandığı süreçlerde Değer Akışı Maliyetleme ile karar vermeye yardımcı ve daha basit olan yalın maliyet muhasebesi kullanılması daha doğru olmaktadır.
Faktör | Geleneksel Maliyet Muhasebesi | Faaliyet Tabanlı Maliyet Muhasebesi | Yalın Maliyet Muhasebesi |
Üretim Şekline Uygunluk | Kitle Üretimi | Ismarlama Seri Üretim | Ismarlama Seri Üretim |
Odak Noktası | İşçilik (Adam*Saat) | Faaliyet Merkezi | Değer Akışı |
Basitlik Derecesi | Basit | Karmaşık | Basit |
Ön Koşul | Koşul Yok | Koşul Yok, Tasarım Gerekli | Yalın Üretim Sistemi |
Anahtar Kullanımı | Hacim Esaslı | Gerektiği Kadar Çok | Kullanılmaz |
Maliyetin Nedeni | Ürünler | Faaliyetler | Değer Akışı |
Ana Amaç | Finansal Raporlama | Ürün Maliyeti Bulma | Kaizen |
Tablo 3. Maliyet Muhasebesi Anlayışlarının Karşılaştırılması
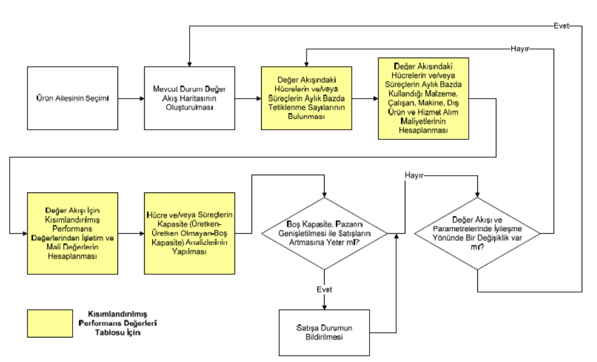
Yalın Muhasebe Uygulama Adımları
Yalın Muhasebe uygulama adımları aşağıdaki Şekil 1'de özetlenmiştir.

Şekil 1. Yalın Muhasebe Uygulama Adımları
Değer Akış Maliyetlemesi Kullanılarak Yönetim Kararları Vermek
Yalın organizasyonlarda fiyatlama kararları asla ürünün maliyeti referans alınarak verilmez. Yalın organizasyonlar müşteri için yaratılan değere veya pazara odaklanırlar. Fiyatı belirleyen müşteri değeridir. Müşteri değerinin ürünün maliyeti ile hiçbir ilişkisi yoktur. Yine aynı şekilde ürün maliyetini referans olarak alarak karlılığa karar vermek yararsızdır. Doğru yaklaşım, potansiyel siparişlere bakmak ve değer akış karlılığı üzerindeki etkisi üzerine çalışmak, yeni siparişle ilgili olacak ek maliyetleri dikkate almaktır. Satın alma/üretmeye ilişkin kararlar bireysel ürün değil yine değer akışının tamamının karlılığı referans alınarak verilmektedir. Standart maliyet kullanılarak bir parçanın satın al/üret kararını vermek tehlikelidir. Standart maliyet yanlış kararlara neden olacaktır. Eğer değer akışının bir parçayı yapma yeteneği ve kapasitesi varsa, onu dışarıda yapmanın herhangi bir nedeni yoktur. Fabrikada üretmenin maliyeti gerçekte hiçbir şeydir çünkü makinelerin, çalışanların ve tesisin maliyeti çoktan ödenmiştir. Stok düzeyleri düşük ve kontrol altında olduğunda stok değerlemesi için standart maliyetler gerekmemektedir.
Aynı zamanda bir işletmede yatırım yapılmadan önce, yatırım için katlanılacak maliyetin elde edilecek kara değip değmeyeceği hesaplanmalıdır. Yatırım kararı verilmeden önce ya da yapılan bir yatırımın faydası ölçülürken de değer akış maliyetleme yapılmalıdır.

