This article was automatically translated from the original Turkish version.
+1 More
Lean accounting is an accounting system based on lean production. It represents a new approach to accounting, distinct from traditional accounting, grounded in lean thinking. In a lean organization, not only production activities but all operations within the enterprise must be streamlined. For lean accounting to be developed and implemented effectively within an organization, the production system and overall business activities must first be leaned.
Lean accounting is a discipline that applies lean thinking to the measurement and accounting control of value streams. It incorporates a “lean systems perspective” for managing and measuring the financial performance of a lean enterprise.
It is a component of the managerial system that creates value for the customer. The concept of lean accounting aims to generate information that supports lean production efforts.
Lean accounting is also a vital tool for strategic decision-making. It emerged as a new technique after the lean management philosophy was developed. Organizations implementing lean management require lean accounting to eliminate the waste and errors inherent in traditional accounting. Lean accounting is a general term used to describe the necessary changes in an organization’s accounting, control, measurement, and management processes to support lean production and lean thinking. From this perspective, the principles of lean accounting differ from those of traditional accounting.
There are many significant differences between lean accounting and traditional accounting. These include:
One difference is that a lean organization is managed by value streams rather than functional departments. In a lean organization, processes are pull-based, meaning customer demands and needs are anticipated. Subsequently, products are delivered to the customer at the desired time and location using a push-based approach. In contrast, in traditional production environments, products are manufactured in bulk based on forecasts, leading to high inventory levels. Since traditional accounting relies heavily on high inventory levels, it results in increased cost per unit.
Another important difference between traditional and value stream environments concerns the reevaluation of reports used by decision-makers. In traditional accounting, departmental expense reports are used by functional managers. These reports show costs incurred by department. In lean accounting, reports are used by value stream managers. Information in these reports supports cost control and decision-making.
The fundamental philosophy of lean accounting is target costing. Product costing is conducted based on target costing. Target costing is an approach focused on managing product cost and gross profit margin. (Target cost = Market price – Estimated gross profit margin). In traditional accounting, product cost is calculated by subtracting the desired profit margin from the selling price. In other words, the key difference between these two costing methods is that target costing focuses on costs, while traditional accounting focuses on selling price.
In lean accounting, costs are calculated based on value streams. Therefore, unit product cost is not calculated. A traditional income statement shows cost of sales, general manufacturing overhead, and production variances. In a value stream-based income statement, emphasis is placed on material costs, labor costs, equipment costs, and facility costs. Table 1 illustrates the presentation differences between a traditional income statement and a value stream income statement.

Table 1. Difference Between Traditional and Value Stream-Based Income Statements (Haskin, 2010:93.)
When implementing lean production, most traditional accounting reports no longer provide useful information for decision-making. Since every element of the production process has changed, the accounting function must also change. The first step in transforming the finance function is recognizing the seven traditional accounting assumptions developed for mass production. Table 2 summarizes these assumptions and their corresponding lean principles.

Table 2. Traditional Accounting and Lean Principle Thinking (Kennedy, Brewer, 2006: 68)
A brief comparison of traditional cost accounting, activity-based costing, and lean cost accounting is shown in Table 3 below. As can be seen, when lean production systems are applied, lean cost accounting—which is simpler and more helpful for decision-making—is the more appropriate method than value stream costing.
Table 3. Comparison of Cost Accounting Approaches
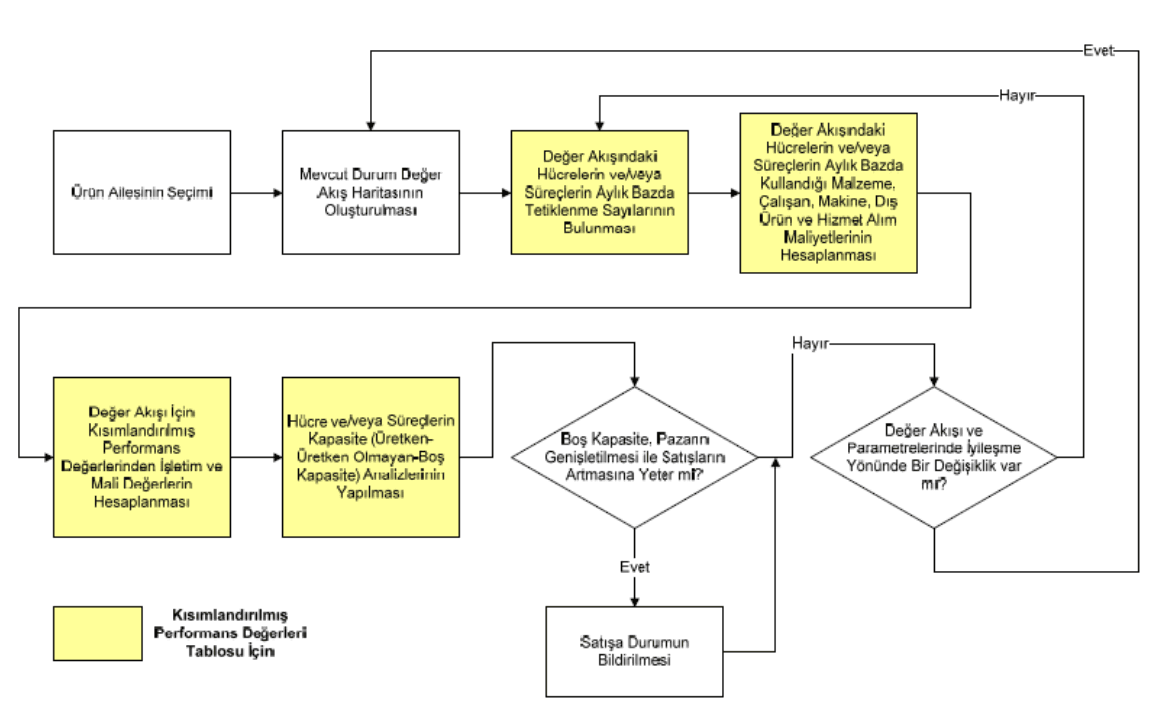
The implementation steps for lean accounting are summarized in Figure 1 below.

Figure 1. Lean Accounting Implementation Steps
In lean organizations, pricing decisions are never based on product cost. Lean organizations focus on the value created for the customer or on the market. Customer value determines price. There is no relationship between customer value and product cost. Similarly, determining profitability based on product cost is useless. The correct approach is to evaluate potential orders and analyze their impact on value stream profitability, taking into account additional costs associated with new orders. Purchasing or production decisions are made based on the overall profitability of the value stream, not on individual products. Making purchasing or production decisions for a part using standard costs is dangerous. Standard costs will lead to incorrect decisions. If the factory has the capability and capacity to produce a part, there is no reason to outsource it. The cost of manufacturing in the factory is essentially irrelevant because the costs of machines, employees, and facilities have already been incurred. When inventory levels are low and under control, standard costs are unnecessary for inventory valuation.
At the same time, before making an investment in an enterprise, the cost of the investment must be compared with the expected return. Value stream costing should be applied both before making an investment decision and when evaluating the benefits of an existing investment.
Comparison of Traditional Accounting and Lean Accounting
Lean Accounting Implementation Steps
Making Management Decisions Using Value Stream Costing